Кадры являются главным ресурсом каждого предприятия, от качества их подбора и эффективности использования во многом зависят результаты его производственной деятельности.
В условиях рыночных отношений роль трудовых ресурсов существенно возрастает. Инвестиционный характер производства, его наукоемкость, повышение конкурентоспособности продукции изменили требования к работнику, повысили значимость творческого отношения к труду и высокого профессионализма. Это привело к существенным изменениям в управлении персоналом на предприятии.
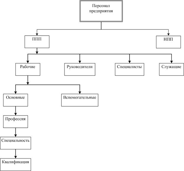
Под кадрами предприятия принято понимать основной (штатный) состав работников предприятия. В зависимости от выполняемых функций и степени участия в производственной деятельности все работники делятся на промышленно-производственный и непромышленный персонал.
К промышленно-производственному персоналу относятся работники, занимающиеся непосредственно производством продукции, выполнением работ и оказанием услуг.

Непромышленный персонал — работники, обслуживающие непромышленные хозяйства, и организации хозяйствующего субъекта. К ним относятся работники жилищно-коммунального хозяйства, детских и врачебно-санитарных, культурно-просветительских учреждений и т.д.
Промышленно-производственный персонал в зависимости от характера выполняемых функций в процессе производства делится на рабочих (основных и вспомогательных), служащих и инженерно-технических работников (специалистов и руководителей).
К рабочим относят работников, непосредственно занятых созданием материальных ценностей и оказанием производственных и транспортных услуг. Рабочие подразделяются на основных и вспомогательных.
Основные рабочие непосредственно заняты изготовлением продукции, оказанием услуг и выполнением работ. Вспомогательные рабочие обслуживают технологические процессы основного и вспомогательного производства (наладчики, термисты, мойщики посуды и т.п.)
Служащие — это работники, исполняющие счетно-бухгалтерские, статистические, делопроизводственные, снабженческо-сбытовые и административно-хозяйственные функции.
Инженерно-технические работники выполняют функции технического, организационного и экономического руководства и управления.
Каждая категория работников в своем составе предусматривает ряд профессий, которые в свою очередь представлены группами специальностей. Внутри специальности работников можно разделить по уровню квалификации.
Профессия — это совокупность специальных теоретических знаний и практических навыков, необходимых для выполнения определенного вида работ в какой-либо отрасли производства.
Специальность — это вид деятельности в пределах данной профессии, которая имеет специфические особенности и требует от работников специальных знаний и навыков.
Квалификация — это совокупность знаний и практических навыков, позволяющих выполнять работы определенной сложности.
А.М.Рощин. Курс «Организация производства на предприятии». Первая лекция.
По уровню квалификации рабочих можно разделить: на неквалифицированных, малоквалифицированных, квалифицированных и высококвалифицированных. Квалификация рабочих определяется разрядами.
Специалисты делятся по квалификационным категориям: специалист 1-й, 2-й, 3-й категории и без категории.
Руководители распределяются по структурам и звеньям управления. По структурам управления руководители подразделяются на линейных и функциональных, по звеньям управления — на руководителей высшего, среднего и низового звена.
Соотношение перечисленных категорий работников в общей их численности, выраженное в процентах, называется структурой кадров. Структура кадров также может определяться по возрасту, полу, уровню образования, стажу работы, квалификации и другим признакам.
В условиях рыночной экономики появились новые элементы в классификации персонала — менеджеры разного уровня. К ним относятся руководители всех звеньев управления, а также специалисты управленческих служб: менеджеры по рекламе, сбыту, персоналу и др.
ЛЕКЦИИ ПО ТЕМЕ «ПЕРСОНАЛ ПРЕДПРИЯТИЯ»
Трудовые ресурсы– это часть населения трудоспособного возраста, обладающая необходимым физическим развитием, знаниями и практическим опытом для работы в народном хозяйстве. К трудовым ресурсам относят как занятых, так и потенциальных работников.
Рабочая сила – это способность человека к труду, т.е. совокупность его физических и интеллектуальных данных, которые могут быть применены в производстве. Практически рабочая сила характеризуется показателями здоровья, образования и профессионализма.
Человеческий капитал – совокупность качеств, которые определяют производительность и могут стать источниками дохода для человека, семьи, предприятия и общества. Такими качествами считаются здоровье, природные способности, образование, профессионализм и мобильность.
Трудовой потенциал – это часть потенциала человека, который формируется на основе природных данных (способностей), образования, воспитания и жизненного опыта.
Компоненты трудового потенциала:
1) здоровье. Потери рабочего времени из-за болезни и травмы. Затраты на обеспечение здоровья персонала;
2) нравственность и умение работать в коллективе. Потери от конфликтов;
3) творческий потенциал. Количество изобретений, патентов, предприимчивость;
5) организованность. Потери от нарушения дисциплины. Исполнительность;
6) образование. Затраты на повышение квалификации персонала;
7) профессионализм. Качество продукции, потери от брака;
8) ресурсы рабочего времени. Количество сотрудников, количество часов работы за год на 1 сотрудника.
Персонал предприятия (кадры, трудовой коллектив) –это совокупность работников, входящих в его списочный состав.
Все работники предприятия делятся на две группы:
1)промышленно-производственный персонал, занятый производством и его обслуживанием. К нему относятся все работники основных, вспомогательных, подсобных и обслуживающих цехов; научно-исследовательских, конструкторских, технологических организаций и лабораторий, находящихся на балансе предприятия; заводоуправления со всеми отделами и службами, а также служб, занятых капитальным и текущим ремонтом оборудования и транспортных средств предприятия;
2)непромышленный персонал, занятый в основном в социальной сфере деятельности предприятия. К нему относятся работники торговли и общественного питания, жилищного хозяйства, медицинских и оздоровительных учреждений, учебных заведений и курсов, учреждений дошкольного воспитания и культуры, состоящих на балансе предприятия.
По характеру выполняемых функций промышленно-производственный персонал (ППП) подразделяется на четыре категории: рабочие, руководители, специалисты и технические исполнители (служащие).
Рабочие – это работники, непосредственно занятые производством продукции (услуг), ремонтом, перемещением грузов и т.п. К ним также относятся уборщицы, дворники, гардеробщики, охранники.
В зависимости от характера участия в производственном процессе рабочие, в свою очередь, делятся на основных (производящих продукцию) и вспомогательных (обслуживающих технологический процесс).
Руководители – работники, занимающие должности руководителей предприятий и их структурных подразделений (функциональных служб), а также их заместители. Они подразделяются на линейных, возглавляющих относительно обособленные подразделения, и функциональных, возглавляющих функциональные отделы и службы (например, начальник цеха и начальник отдела кадров).
Специалисты– работники, выполняющие инженерно-технические, экономические и другие функции. К ним относятся инженеры, экономисты, бухгалтеры, социологи, юрисконсульты, нормировщики, техники и др.
Технические исполнители (служащие)– работники, осуществляющие подготовку и оформление документов, учет и контроль, хозяйственное обслуживание (делопроизводители, секретари-машинистки, табельщики, чертежники, копировщицы, архивариусы, агенты и др.).
Соотношение работников по категориям характеризует структуру трудовых ресурсов предприятия. В зависимости от характера трудовой деятельности персонал предприятия подразделяют по профессиям, специальностям и уровню квалификации.
Профессия — определенный вид деятельности (занятий) человека, обусловленный совокупностью знаний и трудовых навыков, приобретенных в результате специального обучения.
Специальность — вид деятельности в рамках той или иной профессии, который имеет специфические особенности и требует от работников дополнительных специальных знаний и навыков. Например: экономист-плановик, экономист-бухгалтер, экономист-финансист, экономист-трудовик в рамках профессии экономиста. Или: слесарь-наладчик, слесарь-монтажник, слесарь-сантехник в рамках рабочей профессии слесаря.
Квалификация — степень и вид профессиональной подготовки работника, наличие у него знаний, умения и навыков, необходимых для выполнения работы или функций определенной сложности, которая отображается в квалификационных (тарифных) разрядах и категориях.
Управление персоналом связано с разработкой и реализацией кадровой политики, основными целями которой являются:
— удовлетворение потребности предприятия в кадрах;
— обеспечение рациональной расстановки, профессионально-квалификационного и должностного продвижения кадров;
— эффективное использование трудового потенциала предприятия.
Реализация этих целей предполагает выполнение многих функций, а именно:
— планирование, наем и размещение рабочей силы, включая отбор, ориентацию и адаптацию;
— обучение, подготовку и переподготовку работников, повышение квалификации;
— оценку персонала (проведение аттестации работников, продвижение по службе и организация карьеры);
— определение условий найма, труда и его оплаты;
— мотивацию труда и соблюдение дисциплины;
— обеспечение формальных и неформальных связей, создание благоприятного психологического климата в коллективе;
— реализацию социальных функций (льготное питание на предприятии, помощь семье, организация отдыха и др.);
— контроль за безопасностью труда.
Работу с кадрами на предприятии осуществляют все линейные руководители, а также некоторые функциональные отделы и менеджеры: отдел кадров, отдел труда и заработной платы, отдел технического обучения, управляющие (директора, менеджеры) персоналом.
Сущность и классификация персонала предприятия
Кадры предприятия – это все работники предприятия, которые находятся в списочном составе предприятия в трудоспособном состоянии и годные по состоянию здоровья для производственной деятельности.

Рисунок 9.1.1 Состав и классификация персонала предприятия.
Все работники предприятия в зависимости от сферы деятельности подразделяются на две группы:
1. Промышленно — производственный персонал, то есть это те
работники предприятия, которые непосредственно заняты производством продукции, оказанием услуг, а также участвуют в обслуживании основного производства предприятии;
2. Непромышленно – производственный персонал – это те работники
предприятия, которые заняты в социальной сфере.
В свою очередь промышленно – производственный персонал подразделяется на 4 категории работников:
1) Рабочие, то есть это те работники предприятия, которые производят
продукцию, оказывают услуги и обслуживают процесс производства продукции.
2) Руководители – это те работники предприятия, которые заняты
процессом планировании и организации производственной деятельности предприятия. Руководители подразделяются на 3 уровня:
а) руководители высшего звена, которые ставят и решают стратегические цели и задачи предприятия на основании перспективного плана развития предприятия и полученной информации от руководителей среднего звена;
б) руководители среднего звена – это те работники, которые обрабатывают, группируют первичную информацию и с различными предложениями данную информацию предоставляют высшему звену. Эти руководители доводят задачи и цели деятельности предприятия до руководителей низшего звена;
в) руководители низшего звена – осуществляют непосредственную работу за исполнителями. Они доводят до исполнителей плановые задания, контролируют ход выполнения работ, собирают первичную информацию и представляют их руководителям среднего звена.
Функции выполняемые руководителями (аппарата управления):
1) Планирование – это определение и постановка целей и задач перед исполнителями.
2) Организация – здесь необходимо обеспечить всем необходимым исполнителей, для того, чтобы достичь поставленные цели и задачи.
3) Мотивация, т.е. это необходимо заинтересовать исполнителей и побудить их внутреннее желания, чтобы они достигли и решили поставленные цели и задачи наилучшим образом.
4) Функции контроля, т.е. это сопоставление полученных результатов деятельности с поставленными целями и задачами.
Контроль бывает 3 видов:
а) предварительный, т.е. руководитель должен убедиться, что исполнитель понял и знает как решить поставленную задачу;
б) промежуточный, когда контроль производится в ходе выполнения работы;
в) окончательный, когда полученный результат и выполненная работа сравниваются с поставленной задачей.
3) Специалисты – это те работники предприятия, которые заняты текущим планированием и организацией производственной деятельности предприятия (работники технического отдела, качества, начальник труда и зарплаты и др.).
4) Служащие – это те работники предприятия, которые обслуживают производственную деятельность предприятия. В свою очередь рабочие в зависимости от сферы производственной деятельности подразделяются на две группы:
1) основные рабочие – это те рабочие, которые заняты в основном производстве и непосредственно производят продукцию или обслуживают производственный процесс;
2) вспомогательные рабочие – это те рабочие, которые обслуживают основное производство и заняты в вспомогательном производстве предприятия (ремонтное хозяйство, транспортное и энергетическое хозяйство, материально – техническое снабжение избытка готовой продукции).
Все рабочие в свою очередь подразделяются на профессии. Профессия – это наличие у работника определенных теоретических знаний и практических навыков в какой-либо области деятельности. Профессия подразделяется на специальности, т.е. это наличие у работника специфических и теоретических знаний и практических навыков.
mydocx.ru — 2015-2024 year. (0.013 sec.) Все материалы представленные на сайте исключительно с целью ознакомления читателями и не преследуют коммерческих целей или нарушение авторских прав — Пожаловаться на публикацию
шпора шрифт 4
8. Дайте название капиталу акционерного общества, который состоит из номинальной стоимости акций, приобретенных акционерами, и определяет минимальный размер имущества общества, гарантирующий интересы его кредиторов.
9. Как классифицируются предприятия по степени концентрации?
2. малые, средние, крупные
10. Как классифицируются предприятия по целям деятельности?
3. коммерческие и некоммерческие
11. Как классифицируются предприятия по участию иностранного капитала?
4. совместные и иностранные
12. Как классифицируются предприятия по организационно-правовым формам?
3. акционерные общества, унитарные предприятия
13. Что является основным учредительным документом акционерного общества?
14. Как называется установленная в законодательном порядке процедура легализации деятельности субъектов хозяйствования?
2. государственная регистрация
15. Как называется юридическое лицо, уставный фонд которого состоит из доли иностранного инвестора и доли отечественных партнеров — физических и (или) юридических лиц?
3. совместное предприятие
16. Как называется ценная бумага, свидетельствующая о вкладе ее владельца в уставный фонд акционерного общества и дающая право ее владельцу на участие в управлении и получении доли прибыли?
17. Какими могут быть акции?
2. простыми и привилегированными
18. Если все акции окажутся у одного участника, то общество может быть ликвидировано или преобразовано в…
1. в унитарное предприятие
19. К субъектам внешней макросреды функционирования предприятия относятся…
2. государственные органы управления, местные органы власти и общественные организации
20. Выберите перечень всех субъектов внешней микросреды по отношению к производителю.
4. поставщики, потребители, деловые партнеры, конкуренты
21. Как называется объединение по договору коммерческих организаций в целях координации их предпринимательской деятельности, а также представления и защиты общих имущественных интересов?
22. Как называется юридическое лицо любой организационно-правовой формы, в состав имущества которого входят акции в имуществе иных юридических лиц, обеспечивающие ему право принятия или отклонения решений? При объединении юридических лиц данной формы они сохраняют статус юридического лица, но теряют экономическую самостоятельность.
4. холдинговая компания
23. Как называется сосредоточение производства товаров или услуг на крупных и крупнейших предприятиях на основе увеличения капитала в результате роста капитализации доходов предпринимательской деятельности, либо объединение капитала двух и более предпринимателей?
24. Как называется одновременное развитие в рамках одного предприятия других видов производства, расширение номенклатуры и ассортимента производимой продукции, направленное на снижение риска?
2. диверсификация производства
25. В каком интеграционном формировании при объединении юридических лиц они становятся зависимыми или дочерними обществами, теряя тем самым экономическую самостоятельность, но сохраняя статус юридического лица?
26. Структура какой компании включает головное общество и дочерние общества?
27. Как классифицируют холдинги в зависимости от видов работ и функций, которые выполняет головная компания?
2. чистый и смешанный
28. Как называется холдинг, в котором головная компания владеет контрольными пакетами акций дочерних предприятий, но сама не ведет никакой производственной деятельности, а выполняет только контрольно-управленческие функции?
29. Как называется холдинг, в котором предприятия связаны технологической цепочкой?
30. При создании интегрированных структур возникает вопрос о выборе головной организации — предприятии-интеграторе. Ее функции может выполнять…
3. финансово-устойчивое предприятие с высоким производственным потенциалом
31. Неограниченное число возможных акционеров характерно для…
32. Концентрация производства — это:
4. процесс сосредоточения орудий производства, рабочей силы и выпуска продукции на все более крупных предприятиях
33. Основными показателями уровня концентрации являются:
5. объем годового производства продукции на одно предприятие, среднегодовая мощность одного предприятия, приходится основных фондов и трудовых ресурсов на одно предприятие
34. На 1 января 2016 г. в сельском хозяйстве предприятия по организационно-правовым формам распределились следующим образом:
1. ОАО – 39,5, унитарные предприятия – 30,8%, СПК – 15,3%
35. Как называется принцип организации коммерческого расчета, который обеспечивает возмещение текущих затрат?
36. Как называется принцип организации коммерческого расчета, который обеспечивает не только возмещение текущих затрат, но и получение экономической прибыли?
37. Как называется принцип организации коммерческого расчета, который означает, что предприятие несет ответственность перед потребителями за количество и качество поставляемой продукции, своевременность ее поставки, а перед поставщиками, банками, государством — по принятым или установленным обязательствам?
2. экономическая ответственность
38. Как называется принцип коммерческого расчета, который предполагает необходимость соизмерения затрат и результатов хозяйственной деятельности предприятия?
39. Что подразумевает принцип коммерческого расчета «самофинансирование»?
4. финансирование расширенного воспроизводства на предприятии за счет собственных источников, частично — за счет привлечения заемного капитала, но не за счет бюджетных средств
40. Что подразумевает принцип коммерческого расчета «рентабельность»?
3. получение экономической прибыли
41. Какой из этапов в процессе создания предприятия является определяющим?
4. разработка учредительных документов
Тема. Земельные ресурсы предприятий АПК
42. Сельскохозяйственные земли, систематически обрабатываемые и используемые для посевов сельскохозяйственных культур, называются:
2. сельскохозяйственные угодья
43. Совокупность достоверных и обоснованных сведений о земле как средстве производства в сельском хозяйстве, природных свойствах земель, их хозяйственном и правовом положении — это…
4. земельный кадастр
44. Какая особенность земли как главного средства производства (с экономической точки зрения) означает недостаточность территории, обладающей сочетанием свойств и природных условий, благоприятных для сельскохозяйственного производства?
3. территориальная (пространственная) ограниченность
45. Если в сельском хозяйстве земля — главное средство производство, то это означает, что…
1. в сельском хозяйстве она одновременно и средство труда и предмет труда
46. Сельскохозяйственные угодья включают…
2. пашню, многолетние насаждения, сенокосы и пастбища
47. Если при равных вложениях труда и средств на единицу площади получают различные количества продукции и величину доходов, то это характеризует такую особенность сельскохозяйственных земель, как….
2. неоднородность земельных участков по качеству
48. Сады, ягодники, виноградники относятся к…
4. многолетним насаждениям
49. Деление земель на сельскохозяйственные и несельскохозяйственные угодья есть классификация по..
3. хозяйственному использованию
50. В составе земельного фонда республики сельскохозяйственные земли занимают:
51. На земли сельскохозяйственных организаций приходится
3. 85 % всех сельскохозяйственных земель
52. На долю сельскохозяйственных земель крестьянских (фермерских) хозяйств в структуре всех сельскохозяйственных земель приходится:
53. Как называется плодородие, сформировавшееся в результате длительного естественного почвообразующего процесса?
54. Как называется плодородие как результат воздействия человека на почву путем обработки, внесения удобрений и других мероприятий?
55. К какому направлению рационального использования земельных ресурсов относится совершенствование структуры посевных площадей; использование современных многофункциональных комбинированных почвообратывающе-посевных агрегатов?
56. В сельском хозяйстве земельные ресурсы служат…
4. главным средством производства
57. Земельный кадастр — это…
2. совокупность достоверных и обоснованных сведений о земле как средстве производства в сельском хозяйстве, о природных свойствах земель, их хозяйственном и правовом положении
58. Какой документ регулирует земельные отношения?
3. кодекс о земле
59. Главным средством производства в сельском хозяйстве является…
Тема Трудовые ресурсы предприятия АПК
60. К экономически активному населению относятся…
2. занятое население и безработные
61. Наемные работники, работодатели, государство и его органы относятся к..
3. субъектам рынка труда
62. К субъектам рынка труда относят:
1. наемных работников и их объединения, работодателей и их союзы, государство и его органы
65. Как классифицируются работники по признаку участия в производственной деятельности?
1. промышленно-производственный персонал и непромышленный персонал, занятый неосновной деятельностью
66. Как называются работники промышленного предприятия, занятые производством продукции, оказанием услуг?
1. промышленно-производственный персонал
67. Как классифицируются работники предприятия по признаку выполняемых функций?
1. рабочие и служащие
68. Как называется численность работников предприятия, включающая всех работников, принятых по трудовому договору или контракту на постоянную, временную или сезонную работу?
69. Норма затрат рабочего времени работником или группой работников соответствующей квалификации для выполнения единицы работы при заданной уровне качества и организационно-технических условиях называется …
1. нормой времени
70. Установленный объем работ, который работник (или группа работников) соответствующей квалификации должны выполнять в единицу рабочего времени (час, смена) в определенных организационно-технических условиях называется…
2. нормой выработки
71. К какому виду трудоемкости продукции относится трудоемкость, отражающая затраты труда основных рабочих, непосредственно воздействующих на предметы труда?
72. К какому виду трудоемкости продукции относится трудоемкость, отражающая все затраты труда основных и вспомогательных рабочих?
3. производственная трудоемкость
73. К каким факторам повышения производительности труда на предприятии относится внедрение новых видов оборудования и технологических процессов, повышение качества сырья?
74. Производство продукции в расчете на 1 работника или в единицу времени — это показатель, отражающий…
2. уровень производительности труда
75. Показатель, определяемый в промышленных отраслях как отношение объема продукции к среднесписочной численности промышленно-производственного персонала характеризует…
1. производительность труда
76. Чем вызвана сезонность использования труда в сельском хозяйстве?
4. несовпадением периода производства с рабочим периодом
77. О повышении эффективности использования рабочей силы свидетельствует…
5. увеличение показателя выработки
Тема Основные фонды предприятия.
78. В составе основного капитала выделяют:
3. основные фонды и нематериальные активы
79. Как классифицируются основные средства по сфере применения и назначения?
2. производственные и непроизводственные
80. Основные фонды -это …
5. средства труда, которые неоднократно участвуют в производственном процессе, сохраняя при этом на протяжении всего периода свою натурально-вещественную форму, и переносят свою стоимость на произведенную продукцию частями в виде амортизационных отчислений
81. Как классифицируются основные фонды по признаку принадлежности?
3. собственные и заемные
82. Здания, сооружения относятся к…
1. пассивным основным средствам
83. Машины, оборудование, транспортные средства относятся к …
2. активным основным средствам
84. Рабочий и продуктивный скот относится к….
1. основным производственным фондам
85. Сумма затрат на приобретение, возведение основных средств, включая расходы на их доставку и монтаж определяет…
1. первоначальную стоимость основных средств
86. Как называется стоимость основных средств, вступивших в эксплуатацию в различные годы, оцененных по их современным ценам?
87. Какая стоимостная оценка основных средств показывает во сколько обошлось бы приобретение действующих основных фондов, созданных в разные годы, в данный момент и позволяет внести единообразие в их оценку?
88. По какой оценке основные фонды в форме основных средств зачисляются на баланс предприятия?
89. Что понимается под материальным изнашиванием основного капитала, постепенной потерей его первоначальных свойств и потребительской стоимости?
1. физический износ
90. Тф / Тн • 100 (%) Данное соотношение характеризует…
1. физический износ
91. Уменьшение стоимости основного средства до окончания срока службы вследствие снижения затрат на его воспроизводство по мере того, как аналогичные начинают производиться дешевле, называется…
2. моральным износом
92. Уменьшение стоимости основного средства до окончания срока службы вследствие появления новых, более совершенных средств труда, характеризует…
2. моральный износ
93. Постепенное перенесение первоначальной стоимости основного средства на стоимость изготовляемой продукции называется…
3. амортизационными отчислениями
94. Доля (%) стоимости объекта, подлежащая включению в издержки производства, называется…
3. нормой амортизации
95. Какие способы начисления амортизации применяют?
3. линейный, нелинейный, производительный
96. При каком способе начисления амортизации стоимость основных фондов переносится на стоимость готовой продукции равными частями (по годам) в течение всего срока их полезного использования?
97. При каком способе начисления амортизации стоимость основных средств переносится на стоимость готовой продукции неравномерно по годам в течение срока их полезного использования?
98. Сформировать собственные финансовые ресурсы предприятия для обновления оборудования в БОЛЕЕ КОРОТКИЕ сроки позволяют .
2. методы ускоренной амортизации
99. Как называется постоянное возобновление капитала и его обновление путем приобретения новой техники лизинга, реконструкции, технического перевооружения модернизации и капитального ремонта?
4. воспроизводство основного капитала
100. Под движением основного капитала понимают…
4. его поступление из различных источников и выбытие по различным причинам
101. Амортизация основных фондов — это .
4. процесс перенесения стоимости основных фондов на себестоимость продукции
102. Физический износ основных средств определяет…
4. потерю технико-эксплуатационных свойств в результате их использования
Тема. Агропромышленный комплекс РБ: роль и место в экономике, состав и структура
103. Агропромышленный комплекс охватывает…
2. производство средств производства для сельского хозяйства, само сельское хозяйство, а также хранение, переработку и сбыт готовой продукции
104. Основным производителем сельскохозяйственной продукции в республике являются…
1. крупнотоварные сельскохозяйственные предприятия
105. Удельный вес сельского хозяйства в ВВП республики составляет
106. Отрасль — это .
1. часть производства, отличающаяся от других видом продукции, предметами и орудиями труда, технологией и организацией производства
107. Наиболее полно определяет место отрасли в экономике народного хозяйства показатель:
2. удельный вес конечного продукта отрасли в валовом внутреннем продукте страны
108. По степени влияния на производственный процесс выделяют следующие виды инфраструктуры:
1. производственную и социальную
109. К какому виду инфраструктуры относятся предприятия технического сервиса и материально-технического обеспечения:
110. Выделяют следующие виды структур агропромышленного комплекса:
1.организационно-функциональная, воспроизводственно-функциональная, территориальная, продуктово-сырьевая
111. Эффективность производства — это:
1. экономическая категория, в ней отражается результативность производственного процесса, выражаемая через соотношение между достигнутыми результатами (эффект) и затратами живого и овеществленного труда (ресурсов)
112.Какие предприятия относятся к первой сфере АПК?
3. предприятия сельскохозяйственного и тракторного машиностроения, по производству минеральных удобрений
113.Какие предприятия относятся ко второй сфере АПК?
1. производящие сельскохозяйственную продукцию
114.Предприятия и организации, занятые хранением, переработкой, транспортировкой и реализацией сельскохозяйственной продукции, относятся к…
3. третьей сфере АПК
115.Какие особенности характерны сельскому хозяйству как отрасли экономике?
5. все вышеперечисленное
116.Развитие белорусского АПК базируется на приоритете развития…
1. крупного товарного производства?
117.Сельское хозяйство согласно организационно-функциональной структуре относится к.
1. первой сфере АПК?
118.Согласно организационно-функциональной структуре АПК сельскохозяйственное машиностроение как отрасль относится к.
1. первой сфере АПК?
119. Согласно организационно-функциональной структуре АПК предприятия, занятые переработкой, хранением и реализацией сельскохозяйственной продукции относится к.
3. третьей сфере АПК?
120.Согласно организационно-функциональной структуре АПК льнозаводы, молочные комбинаты, свеклосахарные предприятия, комбинаты хлебопродуктов относится к.
Тест по экономике. Трудовые ресурсы организации (предприятия) АПК и эффективность их использования — ответы к тесту
Тест по экономике — часть 3, для студентов университета и колледжа, по теме «Трудовые ресурсы организации (предприятия) АПК и эффективность их использования». Предназначен для тестирования знаний по пройденному курсу. Всего в тесте 35 вопросов. Правильные варианты ответа выделены символом «+»
Вопрос: 82. К экономически активному населению относятся…
а) занятое население
+ б) занятое население и безработные
в) все трудоспособное население
г) трудоспособное население и работающие пенсионеры
д) ищущие работу и готовые приступить к ней
Вопрос: 83. Как называется безработица, обусловленная общим спадом объемов производства и необ-ходимость пред-приятий избавиться от части собственного персонала?
+ а) вынужденная (циклическая)
б) структурная
в) фрикционная
г) скрытая
Вопрос: 84. Как называется безработица, возникающая в силу квалификационного несоответствия ме-жду спросом на рабочую силу и ее предложением?
а) циклическая
+ б) структурная
в) фрикционная
г) скрытая
д) вынужденная
Вопрос: 85. Наемные работники, их объединения, работодатели (предприниматели) и их союзы, госу-дарство и его орга-ны относятся к..
а) рыночному механизму
б) инфраструктуре рынка труда
+ в) субъектам рынка труда
г) показателям предложения рабочей силы
д) показателям занятости
Вопрос: 86. Число рабочих мест, объём произведенной продукции, уровень доходов предприятия отно-сятся к …
а) показателям предложения рабочей силы
+ б) показателям спроса на рабочую силу
в) показателям занятости
г) показателям трудообеспеченности
д) показателям производительности труда
Вопрос: 87. Что относится к компонентам рынка труда?
+ а) субъекты рынка труда, рыночный механизм, инфраструктура рынка труда
б) субъекты рынка труда
в) рыночный механизм
г) безработица
д) наемные работники и работодатели
Вопрос: 88. К субъектам рынка труда относят:
+ а) наемных работников и их объединения, работодателей и их союзы, государство и его органы
б) объединения наемных работников
в) наемных работников и работодателей
г) безработные
д) центры занятости
Вопрос: 89. Как будет называться конъюнктура рынка труда при совпадении спроса и предложе-ния?
+ а) равновесная
б) трудодефицитная
в) трудоизбыточная
г) трудозатратная
д) трудоемкая
Вопрос: 90. Как будет называться конъюнктура рынка труда при превышении спроса над предложени-ем?
а) равновесная
+ б) трудодефицитная
в) трудоизбыточная
г) трудозатратная
д) трудоемкая
Вопрос: 91. Как будет называться конъюнктура рынка труда при превышении предложения над спро-сом?
а) равновесная
б) трудодефицитная
+ в) трудоизбыточная
г) трудозатратная
д) трудоемкая
Вопрос: 92. Численность занятых, уровень занятости, численность безработных, уровень безработицы – относятся к …
а) показателям спроса на рабочую силу
б) показателям предложения рабочей силы
+ в) показателям занятости и безработицы
г) показателям производительности труда
Вопрос: 93. Как классифицируются работники по признаку участия в производственной деятельно-сти?
+ а) промышленно-производственный персонал и непромышленный персонал, занятый неосновной деятельно-стью
б) рабочие и служащие
в) рабочие основные и вспомогательные
г) промышленный персонал и администрация
д) участвующие в производственной деятельности и находящиеся в отпусках
Вопрос: 94. Как называются работники промышленного предприятия, занятые производством продук-ции, оказанием услуг?
+ а) промышленно-производственный персонал
б) рабочие
в) персонал неосновной деятельности
г) персонал предприятия
д) занятый в производстве персонал
Вопрос: 95. Как классифицируются работники предприятия по признаку выполняемых функ-ций?
+ а) рабочие и служащие
б) рабочие основные и вспомогательные
в) промышленно-производственный персонал и непромышленный персонал, занятый неосновной деятельно-стью
г) занятые и безработные
Вопрос: 96. Рабочие – работники, непосредственно занятые в процессе создания материальных ценно-стей и во вспомо-гательных производствах– классифицируются на:
+ а) основных и вспомогательных
б) основных и второстепенных
в) основных и подсобных
г) занятых и незанятых
Вопрос: 97. Как называется численность работников предприятия, включающая всех работников, при-нятых по трудовому договору или контракту на постоянную, временную или сезонную работу?
+ а) списочная
б) явочная
в) фактически работающие
г) среднесписочная
Вопрос: 98. Как рассчитать коэффициент оборота по приему?
а) определить общее число принятых
+ б) отношением общего числа принятых за отчетный период работников к списочной численности работников в среднем за этот период
в) отношением числа принятых к числу уволенных
г) отношением числа принятых в отчетном периоде к числу принятых в предыдущем периоде
Вопрос: 99. Как рассчитать коэффициент текучести кадров?
+ а) отношение величины численности уволенных по собственному желанию и в связи с нарушениями трудо-вой дисциплины за отчетный период к списочной численности работников в среднем за этот период
б) отношением общего числа принятых за отчетный период работников к списочной численности работников в среднем за этот период
в) отношением числа принятых к числу уволенных
Вопрос: 100. Норма затрат рабочего времени работником или группой работников соответствующей квалификации для выполнения единицы работы при заданной уровне качества и организационно-технических условиях называется …
+ а) нормой времени
б) нормой выработки
в) нормой обслуживания
г) нормой численности
Вопрос: 101. Установленный объем работ, который работник (или группа работников) соответствую-щей квалификации должны выполнять в единицу рабочего времени (час, смена) в определенных организацион-но-технических ус-ловиях называется…
а) нормой времени
+ б) нормой выработки
в) нормой обслуживания
г) нормой численности
Вопрос: 102. Количество производственных объектов (единиц оборудования, производственной пло-щади, поголовья скота), которые работник соответствующей квалификации должен обслужить в единицу вре-мени при опреде-ленных организационно-технических условиях называется…
а) нормой времени
б) нормой выработки
+ в) нормой обслуживания
г) нормой численности
Вопрос: 103. К какому виду трудоемкости продукции относится трудоемкость, отражающая затраты труда основных рабочих, непосредственно воздействующих на предметы труда?
+ а) технологическая
б) трудоемкость обслуживания
в) производственная трудоемкость
г) полная трудоемкость
Вопрос: 104. К какому виду трудоемкости продукции относится трудоемкость, отражающая все затра-ты труда основных и вспомогательных рабочих?
а) технологическая
б) трудоемкость обслуживания
+ в) производственная трудоемкость
г) полная себестоимость
Вопрос: 105. К каким факторам повышения производительности труда на предприятии относится вне-дрение новых ви-дов оборудования и технологических процессов, повышение качества сырья?
+ а) техническим
б) организационным
в) экономическим
г) социальным
Вопрос: 106. Уровень производительности труда в сельском хозяйстве определяется отношени-ем…
+ а) стоимости валовой продукции сельского хозяйства к среднегодовой численности работников, занятых в с.х.
б) стоимости валовой продукции предприятия к списочной численности работников предприятия
в) суммы производственных затрат к среднегодовой численности работников
г) суммы производственных затрат к объему продукции
Вопрос: 107. Показатель, определяемый отношением затрат труда к объему произведенной продукции, харак-теризует…
а) ресурсоемкость
б) капиталоемкость
в) энергоемкость
+ г) трудоемкость
Вопрос: 108. Производство продукции в расчете на 1 работника или в единицу времени – это показа-тель, отражаю-щий…
а) эффективность использования активов
+ б) уровень производительности труда
в) трудоемкость производства
г) качество продукции
д) себестоимость продукции
Вопрос: 109. Что означает «уровень производительности труда на агропредприятии составил 320 млн. руб.?»
+ а) в расчете на 1 среднегодового работника произведено 320 млн. руб. валовой продукции
б) в расчете на 100 га с.х. угодий получено 320 млн. руб. валовой продукции
в) объем произведенной продукции по предприятию составил 320 млн. руб.
г) в расчете на 100 работников произведено 320 млн. руб. валовой продукции
Вопрос: 110. Показатель, определяемый в промышленных отраслях как отношение объема продукции (V) к среднеспи-сочной численности промышленно-производственного персонала (Чср ППП), т.е. V / Чср ППП, характеризует…
+ а) производительность труда
б) трудоемкость продукции
в) норму численности
г) рентабельность труда
Вопрос: 111. Стоимостным показателем производительности труда является –
а) затраты времени на производство единицы продукции
б) стоимость произведенной продукции, приходящаяся на единицу оборудования
в) количество реализованной продукции в расчете на одного среднегодового работника
г) количество произведенной продукции в расчете на одного рабочего
+ д) стоимость произведенной продукции в расчете на одного среднегодового работника
Вопрос: 112. Чем вызвана сезонность использования труда в сельском хозяйстве?
а) использованием живых организмов
б) низким уровнем механизации производств
в) нет верного ответа
+ г) несовпадением периода производства с рабочим периодом
д) узкой специализацией труда
Вопрос: 113. О повышении эффективности использования рабочей силы свидетельствует…
+ а) увеличение показателя выработки
б) увеличение показателя трудоемкости.
в) снижение показателя производительности труда
г) увеличение рабочего времени
д) рост заработной платы
Вопрос: 114. Отношение затрат труда к количеству валовой продукции определенного вида – это…
+ а) трудоемкость
б) фондоемкость
в) землеемкость
г) энергоемкость
д) производительность
Вопрос: 115. Валовая продукция для определения динамики производительности труда оценивается в…
а) оптовых ценах
б) закупочных ценах
в) отпускных ценах
г) фактических ценах реализации
+ д) сопоставимых ценах
Вопрос: 116. Специфические средства производства, присущие только сельскому хозяйству это:
а) электроэнергия и топливно-смазочные материалы
+ б) земля, растения, продуктивный скот
в) инструмент и инвентарь
г) машины, оборудование, механизмы
д) здания, сооружения, передаточные устройства
Вопрос: 117. Трудообеспеченность хозяйства характеризуется…
+ а) количеством работников в расчёте на 100 га сельскохозяйственных угодий или пашни
б) количеством работников в расчете на 1 га общей земельной площади
в) количеством имеющихся работников
г) отношением количества имеющихся работников к требуемому
д) количеством отработанного времени в расчете на 1 работника
- Микробиология — тест с ответами
- Великая Отечественная война — тест с ответами
- Тест по философии. Диалектика бытия
- Тест. Общая характеристика элементов
- Государства оставшиеся раздробленными: Германия и Италия в XII-XV вв. — тест с ответами
Т е м а «Трудовые ресурсы предприятий АПК и эффективность
3. Субъекты рынка труда, рыночный механизм, инфраструктура рынка труда.
4. Наемные работники и работодатели.
78. К субъектам рынка труда относят:
1. Наемных работников и их объединения, работодателей и их союзы, государство и его органы.
2. Объединения наемных работников.
3. Наемных работников и работодателей.
5. Центры занятости.
Как будет называться конъюнктура рынка труда при совпадении спроса и предложения?
Как будет называться конъюнктура рынка труда при превышении спроса над предложением?
Как будет называться конъюнктура рынка труда при превышении предложения над спросом?
82. Численность занятых, уровень занятости, численность безработных, уровень безработицы относятся:
1. К показателям спроса на рабочую силу.
2. К показателям предложения рабочей силы.
3. К показателям занятости и безработицы.
4. К показателям производительности труда.
Как классифицируются работники по признаку участия в производственной деятельности?
1. Промышленно-производственный персонал и непромышленный персонал, занятый неосновной деятельностью.
2. Рабочие и служащие.
3. Рабочие основные и вспомогательные.
4. Промышленный персонал и администрация.
5. Участвующие в производственной деятельности и находящиеся в отпусках.
Как называются работники промышленного предприятия, занятые производством продукции, оказанием услуг?
1. Промышленно-производственный персонал.
3. Персонал неосновной деятельности.
4. Персонал предприятия.
5. Занятый в производстве персонал.
Как классифицируются работники предприятия по признаку выполняемых функций?
1. Рабочие и служащие.
2. Рабочие основные и вспомогательные.
3. Промышленный и непромышленный персонал.
4. Занятые и безработные.
Как называется численность работников предприятия, включающая всех работников, принятых по трудовому договору или контракту на постоянную, временную или сезонную работу?
3. Фактически работающие.
87. Норма затрат рабочего времени работником или группой работников соответствующей квалификации для выполнения единицы работы при заданном уровне качества и организационно-технических условиях называется:
1. Нормой времени.
2. Нормой выработки.
3. Нормой обслуживания.
4. Нормой численности.
88. Установленный объем работ, который работник (или группа работников) соответствующей квалификации должен выполнять в единицу рабочего времени (час, смена) в определенных организационно-технических условиях называется:
1. Нормой времени.
2. Нормой выработки.
3. Нормой обслуживания.
4. Нормой численности.
К какому виду трудоемкости продукции относится трудоемкость, отражающая затраты труда основных рабочих, непосредственно воздействующих на предметы труда?
1. Технологическая трудоемкость.
2. Трудоемкость обслуживания.
3. Производственная трудоемкость.
4. Полная трудоемкость.
К какому виду трудоемкости продукции относится трудоемкость, отражающая все затраты труда основных и вспомогательных рабочих?
1. Технологическая трудоемкость.
2. Трудоемкость обслуживания.
3. Производственная трудоемкость.
4. Полная себестоимость.
Дата добавления: 2018-04-04 ; просмотров: 202 ; Мы поможем в написании вашей работы!
Промышленно-производственный персонал: рабочие и служащие
Промышленно-производственный персонал составляют работники, деятельность которых непосредственно связана с производством и его обслуживанием, к ним относятся рабочие и служащие.
Рабочие, непосредственно занятые в процессе создания материальных ценностей, относятся к основным производственным рабочим. Рабочие, занятые ремонтом, перемещением грузов, перевозкой, оказанием материальных услуг, относятся к рабочим вспомогательных цехов и служб предприятия.
Служащие по должностным обязанностям и ответственности за выполняемую работу разделяются на руководителей, специалистов и собственно служащих.
Руководители — это работники, занимающие должности руководителей предприятий и их структурных подразделений: директора, управляющие, начальники, заведующие, председатели, главные специалисты и заместители по названным должностям.
Специалисты — это работники, занятые инженерно-техническими, экономическими и другими работами: администраторы, бухгалтеры, диспетчеры, инженеры, инспекторы, ревизоры, экономисты, энергетики, помощники названных специалистов.
Собственно служащие — это работники, осуществляющие подготовку и оформление документации, учет и контроль, хозяйственное обслуживание: архивариусы, дежурные, кассиры, коменданты, контролеры, секретари-машинистки, стенографисты, табельщики, учетчики, чертежники.
Административно-управленческий персонал — обеспечивает общее управление всеми подразделениями предприятия. Включает дирекцию, службы, занимающиеся информационным обеспечением, планово-экономическими и бухгалтерскими расчетами, материально-техническим обеспечением, сбытом продукции и др.




